为进一步落实自建房安全管理及改善人居环境,切实改造提升城乡面貌,塑造安全有序、文明整洁的横河新形象,5月15日下午,横河镇开展规划区范围内棚房及屋顶铁棚综合治理宣传工作,组织镇政府干部职工、县派驻单位、相关村居共300多人开展入户宣传。

镇委副书记、镇长吴立峰在动员讲话中指出,开展规划区范围内棚房及屋顶铁棚综合治理工作,是塑造安全有序、文明整洁的横河新形象的需要,各部门单位要切实提高思想认识,发挥示范引领作用,按照责任区划分,逐家逐户向居民群众进行宣传讲解,切实提高群众的支持度和主动性,引导广大群众自觉维护城乡面貌。

各部门、单位按责任区划分,对规划区范围内的商户、住户等逐家逐户进行入户宣传,向居民群众发放了《关于横河镇规划区范围内棚房及屋顶铁棚综合治理通告》,详细讲解了通告的内容和要求,切实提升群众的知晓率,并呼吁广大群众积极参与,主动拆除违法搭建的铁皮棚(房),共同打造安全有序、文明整洁的人居环境。

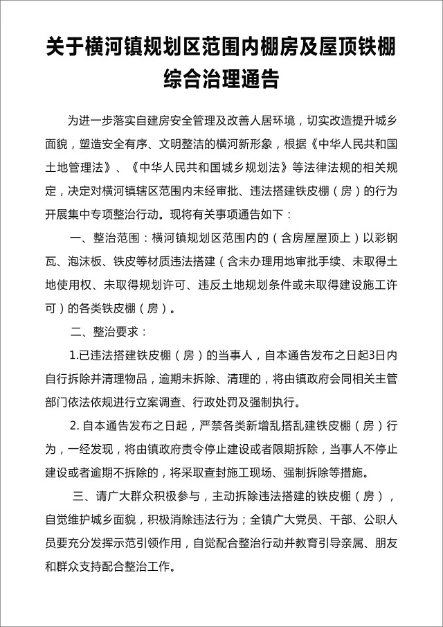
通告原文如下:


粤公网安备 44132202100104号