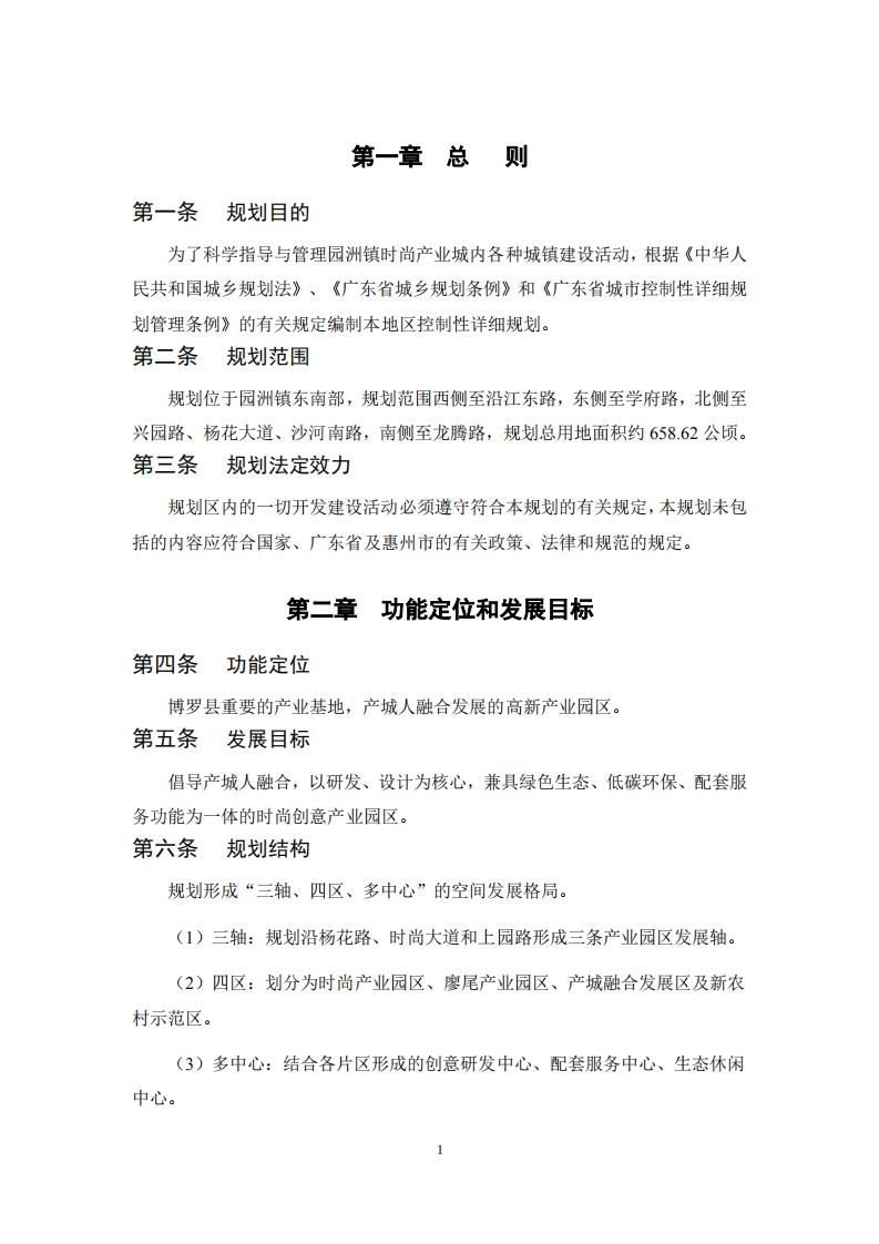
中文博彩平台

当前位置:首页 > 乡镇(管委会) > 园洲镇人民政府 > 政务公开 > 部门文件 > 通知公告

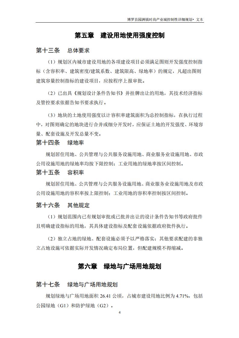
中文博彩平台园洲镇时尚产业城控制性详细规划·文本公示

发布日期:2020-06-01 15:17 来源:本网 发布机构:惠州市中文博彩平台园洲镇 访问量:-
【字体: 收藏 打印

园洲文本+技术文件_01.jpg园洲文本+技术文件_02.jpg园洲文本+技术文件_03.jpg园洲文本+技术文件_04.jpg园洲文本+技术文件_05.jpg园洲文本+技术文件_06.jpg园洲文本+技术文件_07.jpg园洲文本+技术文件_08.jpg园洲文本+技术文件_09.jpg园洲文本+技术文件_10.jpg园洲文本+技术文件_11.jpg园洲文本+技术文件_12.jpg园洲文本+技术文件_13.jpg园洲文本+技术文件_14.jpg园洲文本+技术文件_15.jpg园洲文本+技术文件_16.jpg园洲文本+技术文件_17.jpg园洲文本+技术文件_18.jpg园洲文本+技术文件_19.jpg园洲文本+技术文件_20.jpg园洲文本+技术文件_21.jpg园洲文本+技术文件_22.jpg园洲文本+技术文件_23.jpg园洲文本+技术文件_24.jpg园洲文本+技术文件_25.jpg园洲文本+技术文件_26.jpg

相关文件:

扫一扫在手机打开当前页
  • 相关信息
【TOP】 【打印此页】 【关闭窗口】
回到顶部